关于我们  |  培训项目  |  在线教育  |  企业内训
行业专家  |  书籍推荐  |  在线报名  |  师资招聘
 
设备管理培训 当前位置:首页 > 培训项目 > 设备管理培训

2016年4月设备点检、预防性维修与TPM管理实务高级研修班
   信息发布:中科智谷   发布时间:2016/3/16

〖课程背景

    随着现代科技的不断进步,企业的设备占企业资产的比重越来越大,但是许多企业的员工对设备的点检、维护和检修能力却没有同步增长,这样设备故障率居高不下。于是,面对维护、检修这些先进装备的要求就越来越高的时候,提升员工设备现场点检、预防性维修保养能力的需求就日渐突出。

TPM是现今竞争企业的管理潮流,近年来实施TPM(Total Productive Maintenance)的企业急速增加,并展现出丰硕的成果,因为只要实施TPM便可以成为「赚钱的现场」。它以企业现有设备为中心、以生产现场为核心的管理法,追求生产系统效率之极限(总合的效率化)。在TPM实施中,分别针对这些损失,进行个别改善,把设备的效率提升到最大极限,它被高度评价为从保养活动开始的一种以全员参与的小组方式,创建设计优良的设备系统,提高现有设备的最高限运用,实现安全性和高质量,防止错误发生,从而使企业达到降低成本和全面生产效率的提高。该研修班应运而生,它将展示成功的中外现代企业是如何综合运用和推进TPM,协助企业打造一流的TPM设备管理体系,拓宽学员视野,改善学员心智模式,感悟TPM设备管理的真谛 。

   2016年0410-13上海

适合对象

企业生产部、设备管理部副总/厂长/总工程师/部长/部门经理/主管/车间主任/工程师/现场班组长及相关中高层管理人员以及TPM推进小组成员等(组团参加效果最佳)

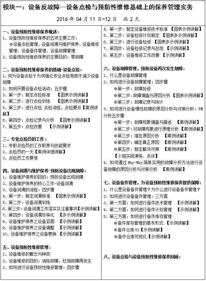
〖课程内容〗

 

 

〖联系方式〗

咨询热线:400-106-8815转101 

传    真:010-6580 0652

直拨电话:010-5948 3070 

邮    箱:zkyeya@126.com

手    机:180 0132 6538 庞老师

 

上一篇: 2016年3月西门子840D sl/840D...
下一篇: 2016年6月22 AB罗克韦尔PLC应用培...

友情链接  
    人力资源和社会保障部     工业和信息化部教育与考试中心     中国就业培训技术指导中心     中国国家图书馆     国家开放大学     中国科学技术协会     中国科学技术馆     北京教育考试院     中国科普博览     杭州教育宝


版权所有© All Rights Reserved北京中科智谷机电技术研究院  
技术支持:FUQIIT  京ICP备12051865号-3